廣東9-11點月度電力競價 市場電量為12.99億!
1 交易時間:明天,1月20日9:00-11:00無約束交易結果將于1月20日當天發布,經安全校核后的有約束交易結果將于1月25日發布;2 交易規模:集中交易規模總量為12 99億這是根據需求申報情況中市場用戶2月份需求總量
1.交易時間:

明天,1月20日9:00-11:00
無約束交易結果將于1月20日當天發布,經安全校核后的有約束交易結果將于1月25日發布;
2.交易規模:
集中交易規模總量為12.99億
這是根據需求申報情況中市場用戶2月份需求總量60.56億扣除雙邊協商交易電量后的出來的;
3.單個售電公司上限:
單一售電公司本月集中競爭申報電量上限為集中競爭交易總需求地哪里的15%即1.9486億千瓦時,超出部分將被削減至0;
4.單個發電企業上限:
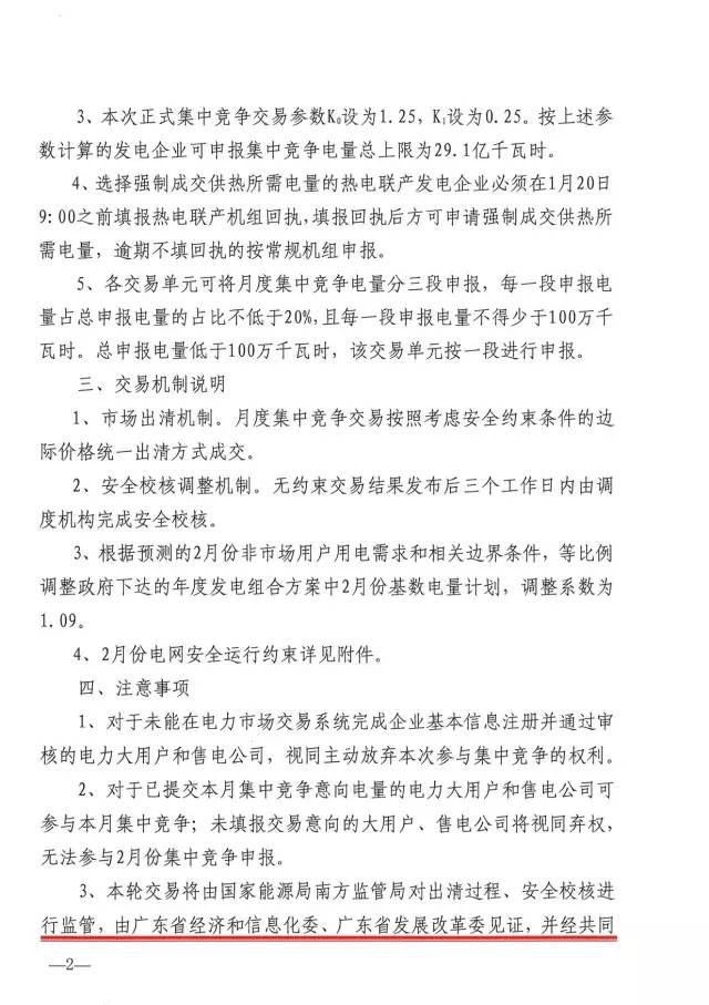
本次正式集中競爭交易參數K0設為1.25,K1設為0.25.按照此參數計算發電企業可申報集中競爭電量總上限為29.1億千瓦時;
以下是《廣東電力交易中中心關于開展2017年2月份集中競爭交易的通知》和《2017年2月市場交易前安全約束信息披露》的通知原文:
祝所有市場主體們明天開局順利哦!




責任編輯:大云網
免責聲明:本文僅代表作者個人觀點,與本站無關。其原創性以及文中陳述文字和內容未經本站證實,對本文以及其中全部或者部分內容、文字的真實性、完整性、及時性本站不作任何保證或承諾,請讀者僅作參考,并請自行核實相關內容。
我要收藏
個贊
-
云南公布2022年電力交易服務費收費標準
2021-12-222022年電力交易服務費 -
廣西電力市場2021年5月月度競價交易價格環比上漲近9分 首次出現……
2021-04-26廣西電力市場 -
【重磅披露】國家電網前三季凈利不足200億,同比降幅仍超50%!(附國網利潤表)
2020-11-03國家電網,毛偉明,電改
-
云南公布2022年電力交易服務費收費標準
2021-12-222022年電力交易服務費 -
北京電力交易中心公示1家售電公司注冊信息變更有關情況
2020-10-30售電公司,電力市場,北京電力交易中心 -
重慶零售側掛牌交易操作辦法征求意見稿:采用“雙掛雙摘”模式
-
廣西電力市場2021年5月月度競價交易價格環比上漲近9分 首次出現……
2021-04-26廣西電力市場 -
【重磅披露】國家電網前三季凈利不足200億,同比降幅仍超50%!(附國網利潤表)
2020-11-03國家電網,毛偉明,電改 -
14起典型電力事故案例分析,電力人必看!
2020-11-02典型電力事故,案例分析,電力
-
售電必備技巧:電力營銷、風險規避、交易和運營策略
2020-10-21電力交易,電價,售電研討會 -
全國售電市場發展趨勢及售電公司盈利模式
2020-10-20售電,售電公司,售電研討會 -
售電|售電市場絞殺激烈,售電公司該如何度過售電寒冬?
2020-10-16售電,寒冬,電網公司



