蔚來虧損江淮大跌 代工造車之路能走多遠?
8月14日,蔚來汽車在美國證券交易委員會提交F-1招股書文件,計劃最多融資18億美元。
幾經傳聞之后,消息最終坐實,蔚來果真選擇赴美上市。由此,作為國內造車新勢力中造車進展較快的標桿,蔚來赴美上市也引發造車新勢力對發展線路的質疑和討論。一邊是蔚來赴美上市暴露出的全面虧損,另一邊是江淮汽車的利潤同比大幅下降,在雙方的大幅虧損下,接下來又該如何發展?

(圖片來源于蔚來汽車官網)
全面虧損5.26億美金,蔚來向美提交招股書
根據蔚來14日提交的招股書文件顯示,截至2018年6月30日,蔚來在2018上半年實現總營收695.1萬美元(4599.1萬人民幣),其中汽車銷售收入671萬美元(4439.9萬人民幣),全面虧損5.26億美元(34.79億元)。
在不斷地燒錢后,李斌目前在蔚來汽車股權比例中,持股17.2%,為蔚來最大股東,騰訊持股15.2%,高瓴資本持股7.5%。值得一提的是,李斌將拿出5000萬股NIO股份,轉讓給信托基金,占其持股份額的三分之一。其中,這部分股票的經濟收益將由蔚來的車主用戶通過一定的機制來討論和決定如何正當使用。李斌認為,這樣的安排是想讓蔚來和用戶之間的關系更加緊密,從而讓蔚來的用戶、股東、員工和合作伙伴長期受益。

(圖片來源于蔚來汽車官網)
同時,對于新勢力造車目前的交付難題,招股書信息顯示,截至2018年7月31日,蔚來共獲得17000個已交付定金的ES8訂單,生產ES8超過1300臺,交付481臺ES8,累計融資超24億美元。而截至2018年3月31日,蔚來在全球范圍內的專利為2732項。在獲得了一部分的訂單之后,2018上半年,蔚來汽車微弱的營收并不足以抵消建立NIO用戶中心燒掉的錢。

(圖片來源于蔚來汽車官網)
江淮汽車業績直降53%
一邊是蔚來汽車即將赴美上市,另一半,作為蔚來汽車的代工工廠,江淮汽車在2018上半年的業績呈現直線下滑!代工蔚來并沒有為江淮汽車帶來轉變!
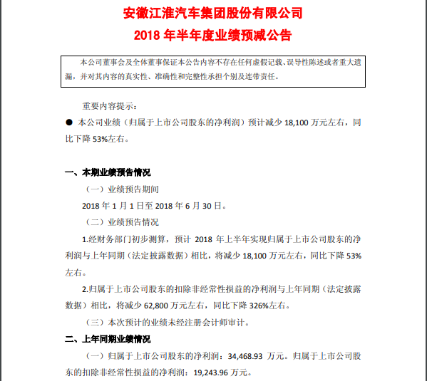
根據江淮汽車近期發布的2018 年上半年業績預減公告,今年上半年,江淮汽車歸屬于上市公司股東的凈利預計減少18,100 萬元左右,同比下降53%左右。此外,歸屬于上市公司股東的扣除非經常性損益的凈利潤與上年同期相比,將減少 62,800 萬元左右,同比下降 326%左右。

根據公告分析,歸屬于上市公司股東的凈利潤較上年同期下降 53%左右,扣除非經常性損益的凈利潤較上年同期下降 326%左右的原因在于整車銷量較上年同期下降 8.16%左右。同時,受新能源政策和產品結構影響,主營業務收入較上年同期下降 6.5%左右;此外,匯率波動和融資成本上升,導致財務費用同比增加 10,469 萬元左右;還有收到政府補助 70,192.69 萬元,較去年同期增加了 53,025.72 萬元。

雙方合作還會否繼續?
曾經,蔚來汽車發展線路和創新模式被眾多造車新勢力效仿,與江淮的代工合作、建立用戶體驗中心等。但是,隨著蔚來傳出自建工廠、要在美國上市,江淮汽車也漸漸被邊緣化……
2016年4月,蔚來汽車與江淮簽訂協議,宣布合力打造“世界級全鋁車身工廠”,總合作規模100億,規劃年產能10萬臺。在新能源生產資質的迫使下,蔚來與江淮合作,促進ES8上市銷售。

(圖片來源于蔚來汽車官網)
江淮汽車在傳統汽車領域,在車型、產品上暫時還無法與其他一些自主品牌一較高下,按照目前國產汽車品牌的局勢來分析,“江淮汽車”正呈現出邊緣化的跡象,它在乘用車市場上的車型種類有限、銷量一般、產品集中在10~15萬級。客觀來看,走高端車型的蔚來與江淮的合作,跨度有點偏大。所以即便雙方都發表了官方聲明確認此事,但業內的質疑之聲從未停息,有關“雙方關系破裂”的輿論也是此起彼伏。
在新能源汽車領域,雖然江淮早已具備了一些技術底蘊,但隨著今年2月,蔚來宣布在上海嘉定選址自建工廠,蔚來與廣汽的合作、江淮與大眾的合作,雙方都已不是對方唯一的合作方,蔚來和江淮的離婚謠言隨時有可能成為現實。而近期ES8逐步交付,新的問題也開始暴露。產品落地,抵達用戶,但隨之而來的尷尬問題是,新車車主總喜歡摳掉車尾的江淮二字,這其實已暗暗顯現出消費者的消費心理。按照國家相關規定,“代工車企”需在尾部標注自身品牌,這一點在國產合資車上已表現得尤為明顯,如東風日產、東風本田、長安福特、長安馬自達……

(圖片來源于蔚來汽車官網)
編輯點評:
一方面是江淮代工也無法成全的如期交付,讓雙方后續的合作仍是個謎。另一方面,李斌與何小鵬正展開的“賭局”,年底能否完成一萬輛的交付,暫時還離不開代工合作企業的支持。
因為“面子問題”摳掉尾部“江淮”二字,看似小事一樁,但事實上,對于造車企業來說,消費需求帶動市場,造車的最終目的是交付用戶,對于蔚來汽車來說, “江淮”只是暫時的“代工工廠”,而江淮汽車或許早該意識到發展自身產品的重要性了!

責任編輯:仁德財
-
權威發布 | 新能源汽車產業頂層設計落地:鼓勵“光儲充放”,有序推進氫燃料供給體系建設
2020-11-03新能源,汽車,產業,設計 -
中國自主研制的“人造太陽”重力支撐設備正式啟運
2020-09-14核聚變,ITER,核電 -
探索 | 既耗能又可供能的數據中心 打造融合型綜合能源系統
2020-06-16綜合能源服務,新能源消納,能源互聯網
-
新基建助推 數據中心建設將迎爆發期
2020-06-16數據中心,能源互聯網,電力新基建 -
泛在電力物聯網建設下看電網企業數據變現之路
2019-11-12泛在電力物聯網 -
泛在電力物聯網建設典型實踐案例
2019-10-15泛在電力物聯網案例
-
權威發布 | 新能源汽車產業頂層設計落地:鼓勵“光儲充放”,有序推進氫燃料供給體系建設
2020-11-03新能源,汽車,產業,設計 -
中國自主研制的“人造太陽”重力支撐設備正式啟運
2020-09-14核聚變,ITER,核電 -
能源革命和電改政策紅利將長期助力儲能行業發展
-
探索 | 既耗能又可供能的數據中心 打造融合型綜合能源系統
2020-06-16綜合能源服務,新能源消納,能源互聯網 -
5G新基建助力智能電網發展
2020-06-125G,智能電網,配電網 -
從智能電網到智能城市

