28例電氣自動控制電路圖,都是干貨,快收藏吧!
1 單相照明雙路互備自投供電電路2 雙路三相電源自投電路3 茶爐水加熱自動控制電路4 簡單的溫度控制器電路5 簡易晶閘管溫度自動控制電路6 用
1.單相照明雙路互備自投供電電路

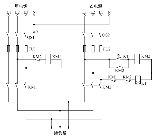
2.雙路三相電源自投電路

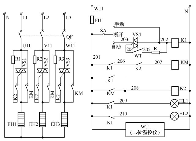
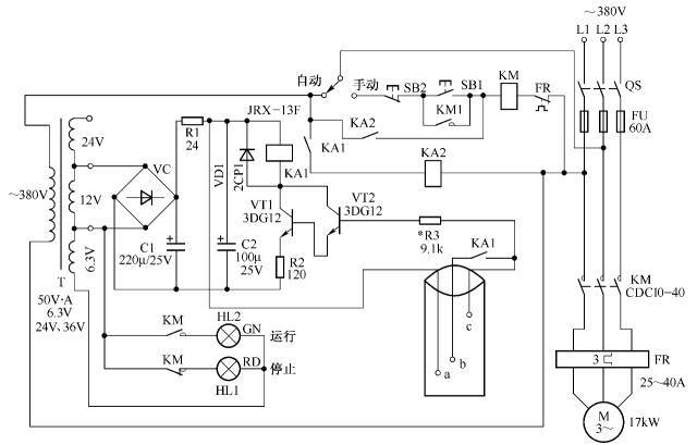
3.茶爐水加熱自動控制電路

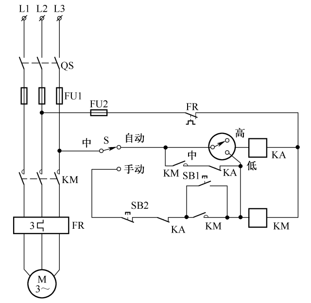
4.簡單的溫度控制器電路

5.簡易晶閘管溫度自動控制電路

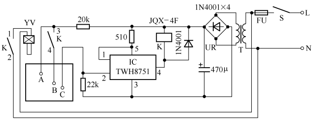
6.用雙向晶閘管控制溫度電路

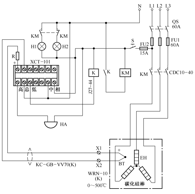
7.XCT-101動圈式溫度調節儀控溫電路

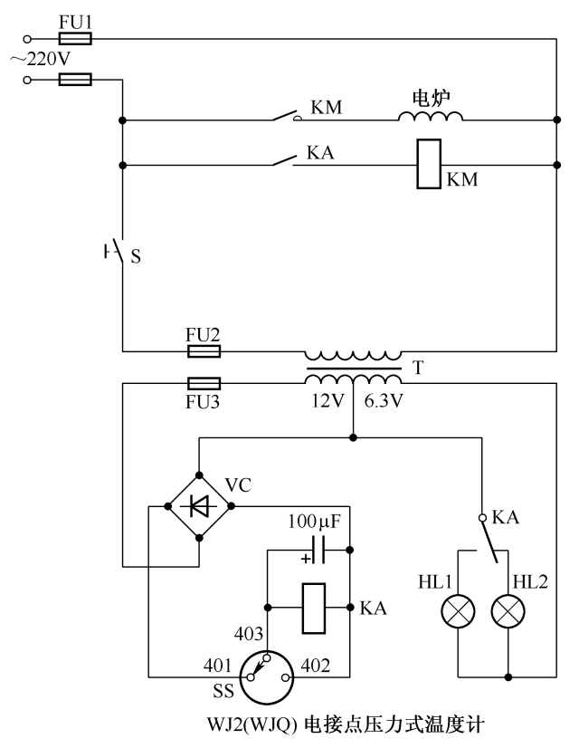
8.電接點壓力式溫度表控溫電路

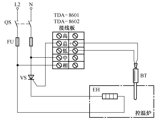
9.TDA-8601型溫度指示調節儀控溫電路

10.XMT-DA數字顯示調節儀控溫電路

11.△/Y變換的爐溫控制電路

12.簡易溫度控制電路

13.雙功能三相電阻加熱爐控制電路

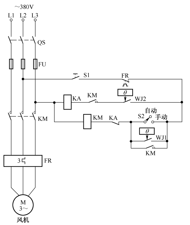
14.自動氣體循環爐控溫電路

15.噴水池自動噴水控制電路

16.自動節水電路

17.電力變壓器自動風冷電路

18.用電接點壓力表做水位控制電路

19.UQK-2型浮球液位變送器接線電路

20.UQK型液位變送器(舊型號GSK)接線電路





21.GDB型雙池液位控制器電路

22.供水、排水應用電路

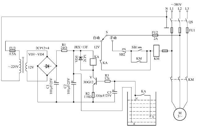
23.簡易水位自動控制電路

24.全自動水位控制水箱放水電路

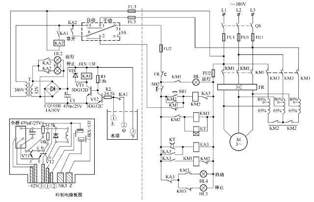
25.改進的水位自動控制電路

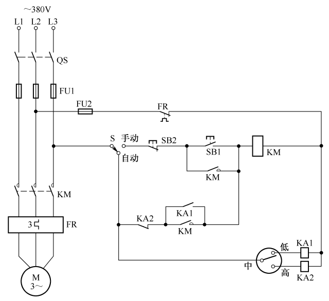
26.大型水塔自動控制供水電路

27.高位停低位開的自動控制電路

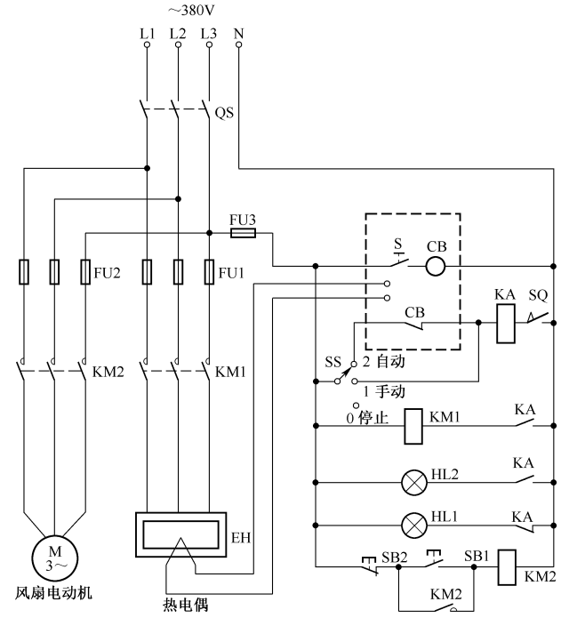
28.排氣扇自動控制電路


責任編輯:售電衡衡
免責聲明:本文僅代表作者個人觀點,與本站無關。其原創性以及文中陳述文字和內容未經本站證實,對本文以及其中全部或者部分內容、文字的真實性、完整性、及時性本站不作任何保證或承諾,請讀者僅作參考,并請自行核實相關內容。
我要收藏
個贊
-
權威發布 | 新能源汽車產業頂層設計落地:鼓勵“光儲充放”,有序推進氫燃料供給體系建設
2020-11-03新能源,汽車,產業,設計 -
中國自主研制的“人造太陽”重力支撐設備正式啟運
2020-09-14核聚變,ITER,核電 -
探索 | 既耗能又可供能的數據中心 打造融合型綜合能源系統
2020-06-16綜合能源服務,新能源消納,能源互聯網
-
新基建助推 數據中心建設將迎爆發期
2020-06-16數據中心,能源互聯網,電力新基建 -
泛在電力物聯網建設下看電網企業數據變現之路
2019-11-12泛在電力物聯網 -
泛在電力物聯網建設典型實踐案例
2019-10-15泛在電力物聯網案例
-
權威發布 | 新能源汽車產業頂層設計落地:鼓勵“光儲充放”,有序推進氫燃料供給體系建設
2020-11-03新能源,汽車,產業,設計 -
中國自主研制的“人造太陽”重力支撐設備正式啟運
2020-09-14核聚變,ITER,核電 -
能源革命和電改政策紅利將長期助力儲能行業發展
-
探索 | 既耗能又可供能的數據中心 打造融合型綜合能源系統
2020-06-16綜合能源服務,新能源消納,能源互聯網 -
5G新基建助力智能電網發展
2020-06-125G,智能電網,配電網 -
從智能電網到智能城市

