2019年1月甘肅電網電量交易計劃:全省聯絡線凈送出交易電量35.88499億度
甘肅電力交易中心日前發布了《2019年1月甘肅電網電量交易計劃》,1月計劃安排外送35 8849億千瓦時。
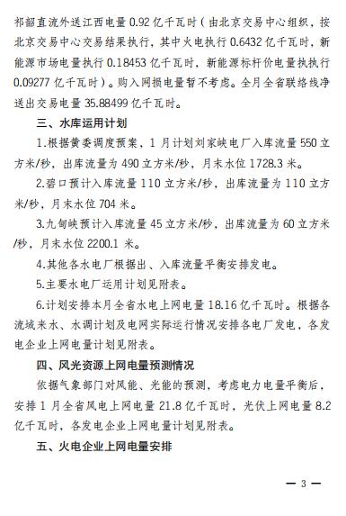
大云網獲悉,甘肅電力交易中心日前發布了《2019年1月甘肅電網電量交易計劃》,1月計劃安排外送35.8849億千瓦時,其中德寶直流外送四川電量8.32億千瓦時;經德寶直流外送重慶電量3.05億千瓦時;經銀東直流外送山東電量2.67499億千瓦時;經昭沂直流外送山東交易電量6.03億千瓦時;祁韶直流外送湖南電量12.89億千瓦時;經柴拉直流外送西藏電量2億千瓦時;經祁韶直流外送江西電量0.92億千瓦時。購入網損電量暫不考慮。全月全省聯絡線凈送出交易電量35.88499億千瓦時。
詳情如下:



















責任編輯:電朵云
免責聲明:本文僅代表作者個人觀點,與本站無關。其原創性以及文中陳述文字和內容未經本站證實,對本文以及其中全部或者部分內容、文字的真實性、完整性、及時性本站不作任何保證或承諾,請讀者僅作參考,并請自行核實相關內容。
我要收藏
個贊
-
云南公布2022年電力交易服務費收費標準
2021-12-222022年電力交易服務費 -
廣西電力市場2021年5月月度競價交易價格環比上漲近9分 首次出現……
2021-04-26廣西電力市場 -
【重磅披露】國家電網前三季凈利不足200億,同比降幅仍超50%!(附國網利潤表)
2020-11-03國家電網,毛偉明,電改
-
云南公布2022年電力交易服務費收費標準
2021-12-222022年電力交易服務費 -
北京電力交易中心公示1家售電公司注冊信息變更有關情況
2020-10-30售電公司,電力市場,北京電力交易中心 -
重慶零售側掛牌交易操作辦法征求意見稿:采用“雙掛雙摘”模式
-
廣西電力市場2021年5月月度競價交易價格環比上漲近9分 首次出現……
2021-04-26廣西電力市場 -
【重磅披露】國家電網前三季凈利不足200億,同比降幅仍超50%!(附國網利潤表)
2020-11-03國家電網,毛偉明,電改 -
14起典型電力事故案例分析,電力人必看!
2020-11-02典型電力事故,案例分析,電力
-
售電必備技巧:電力營銷、風險規避、交易和運營策略
2020-10-21電力交易,電價,售電研討會 -
全國售電市場發展趨勢及售電公司盈利模式
2020-10-20售電,售電公司,售電研討會 -
售電|售電市場絞殺激烈,售電公司該如何度過售電寒冬?
2020-10-16售電,寒冬,電網公司



